Follow us
简体中文
ENGLISH
葡萄牙语
俄文
阿拉伯语
德文
首页
关于马博_马博(中国)
公司简介
服务范围
企业文化
荣誉证书
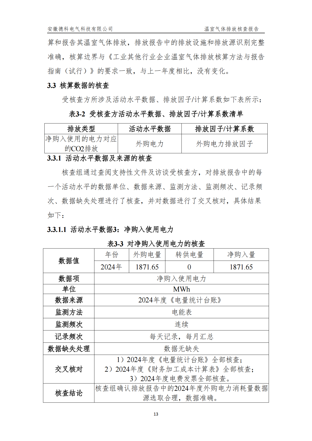
合作伙伴
员工风采
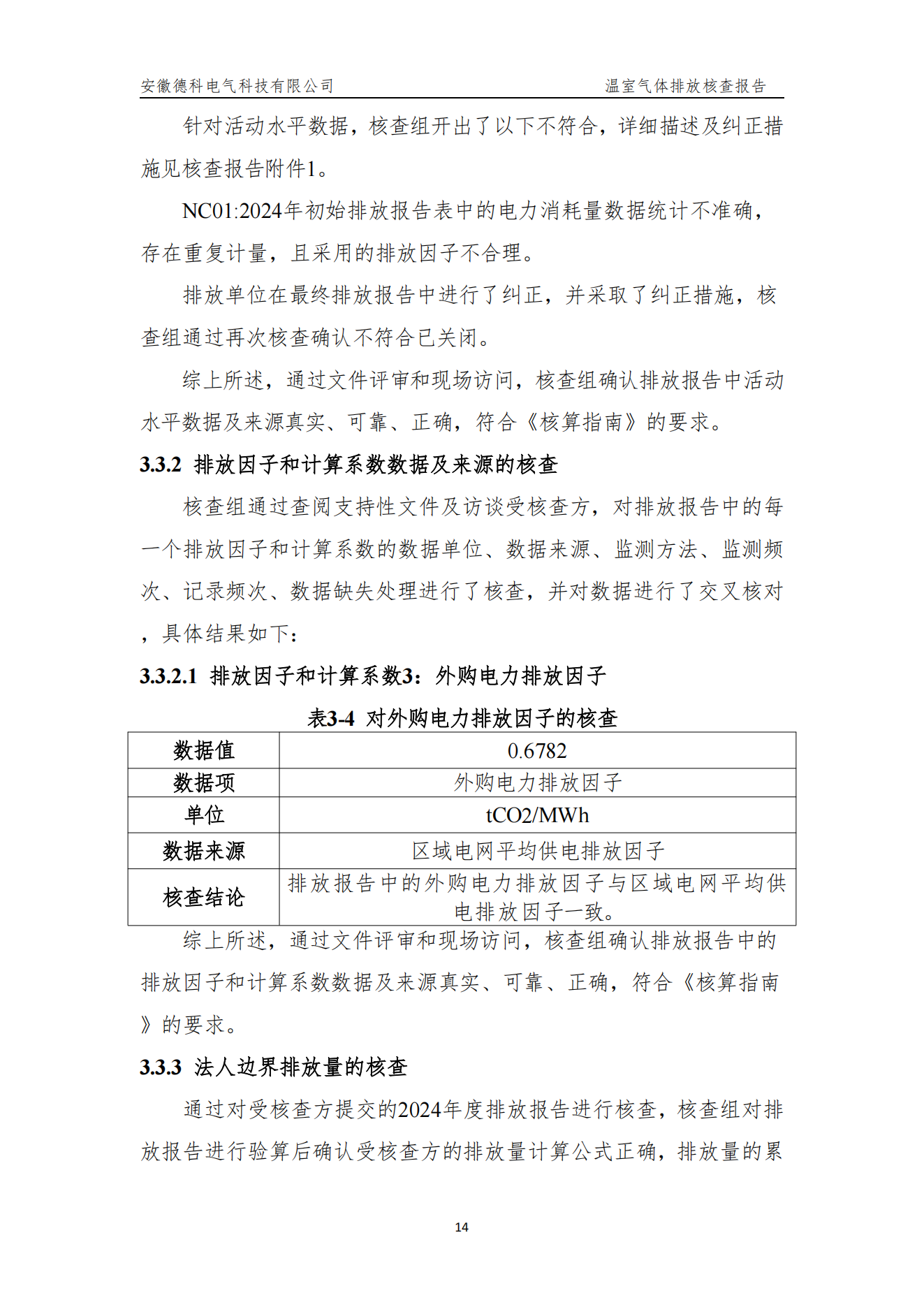
人力资源
产品中心
陆用发电机
高压发电机
马博_马博(中国)
特型定制发电机
短轴发电机
AVR介绍
技术研发
技术设备
质量保证
产品选型
应用方案
数据中心
通讯系统
矿山/工业
房地产
租赁市场
军工企业
发电站
养殖业
石油石化
其他
服务支持
技术支持
故障诊断
保修
常见问题
资料下载
新闻资讯
公司新闻
行业新闻
视频资讯
马博_马博(中国)
新闻资讯
公司新闻
行业新闻
视频资讯
首页
>
新闻资讯
> 公司新闻
2024年马博_马博(中国)电气温室气体排放核查报告
发布时间: 2025-05-27 点击: 649
下一篇:
2024年马博_马博(中国)电气产品碳足迹评价报告
上一篇:
马博_马博(中国)邀您共襄2025年叶卡捷琳堡国际工业贸易展览会!
首页
关于马博_马博(中国)
公司简介
服务范围
企业文化
荣誉证书
合作伙伴
员工风采
人力资源
产品中心
陆用发电机
高压发电机
马博_马博(中国)
特型定制发电机
短轴发电机
AVR介绍
技术研发
技术设备
质量保证
产品选型
应用方案
数据中心
通讯系统
矿山/工业
房地产
租赁市场
军工企业
发电站
养殖业
石油石化
其他
服务支持
技术支持
故障诊断
保修
常见问题
资料下载
新闻资讯
公司新闻
行业新闻
视频资讯
马博_马博(中国)
语言选择:
简体中文
ENGLISH
葡萄牙语
俄文
阿拉伯语
德文
关于马博_马博(中国)
公司简介
服务范围
企业文化
荣誉证书
合作伙伴
员工风采
人力资源
产品中心
陆用发电机
高压发电机
马博_马博(中国)
特型定制发电机
短轴发电机
AVR介绍
技术研发
技术设备
质量保证
产品选型
应用方案
数据中心
通讯系统
矿山/工业
房地产
租赁市场
军工企业
发电站
养殖业
石油石化
其他
服务支持
技术支持
故障诊断
保修
常见问题
资料下载
新闻中心
公司新闻
行业新闻
视频资讯
400-880-5328
安徽合肥市庐江高新技术产业开发区苏河路9号 邮编:231500
COPYRIGHT © 2020 马博_马博(中国)
皖ICP备12012671号-1
发送
邮件
info@evotecpower.com
邮箱地址
服务
热线
400-880-5328
服务热线
关注
微信
马博_马博(中国)微信公众号
顶部
球速在线注册
|
华体会注册
|
开云官方在线入口
|
LD体育(中国)国际平台
|
乐动在线登录
|
乐鱼网页版leyu登录界面
|
乐投网页版
|
九州网_九州(中国)
|
江南手机网页版_江南(中国)
|